Vaya al Contenido

Módulo Attiny85 Digispark - Tienda de electrónica de Miki.Pro

Tienda Miki.Pro
Coste
Articulos
Tienda Miki.Pro
Tienda Miki.Pro
Logo Tienda Miki.Pro
Buscador Tienda Miki.Pro
Saltar menú
Saltar menú
Saltar menú
Saltar menú

Módulo Attiny85 Digispark

Arduino > kits

Digispark es una excelente opción de placa derivada de Arduino, con conexión USB. Esta placa es pequeña, económica y compatible con el IDE ARDUINO. Por su dimensiones es perfecta para desarrollos que requieran poco espacio, cuenta con 6 pines I/O, dos de los cuales son utilizados durante la carga por USB.
Alimentación externa  5v-12v
Corriente máxima 500 mA
Comunicación USB, I2C(UART Sof.)
PWM 3 Canales
ADC 4 Canales
Memoria 8K (2 para bootloader )
Recomendaciones: Usar alimentación externa inferior a 12V.


Módulo Digispark MicroUSB Ref:ATTMXUSB
Arduino
Precio sin descuento9,95 €
Precio sin descuento9,65 €
Módulo Attiny85 Digispark
Módulo Attiny85 Digispark
Conexión y Programación de un Módulo Digispark
Bootloader: El gestor de arranque es el código que está pre-programado en su Digispark y le permite actuar como un dispositivo USB para que pueda ser programado por la IDE Arduino.
El Digispark corre en un tiny85 con bootloader versión 1.02, un proyecto de código abierto: https://github.com/micronucleus/micronucleus escrito originalmente por Bluebie: https://github.com/Bluebie.

El Digispark utiliza el Arduino IDE 1.6.5 o superior

Instrucciones de instalación:
Primero descargue el paquete de Arduino adecuada en el sitio web Arduino.cc: https://www.arduino.cc/en/Main/Software
Instalar o Descomprimir la aplicación Arduino.
Ejecutar la aplicación Arduino.
En la aplicación Arduino vaya al menú "Archivo" y seleccione "Preferencias"

Módulo Attiny85 Digispark
En la casilla "Additional Boards Manager URLsr" introducir:  http://digistump.com/package_digistump_index.json
y haga clic en Aceptar

Nota: Si usted ya tiene URLs adicionales consignados en este cuadro, a continuación, haga clic en el botón de la derecha de la caja e introducir esta URL en una nueva línea.
Módulo Attiny85 Digispark
Vaya al menú “Tools” y luego el submenú “Board”,  seleccione “Boards Manager” y luego desde el desplegable seleccione “Contributed”
Seleccione el paquete "Digistump Juntas AVR" y haga clic en el botón "Instalar".
Módulo Attiny85 Digispark
En el menú Herramientas, seleccione Board → Digispark (Default - 16.5Mhz)
Escribe algo de código, un ejemplo:

void setup() {                
 pinMode(0, OUTPUT);     //LED en pin 0 para Modelo B y en pin 1 para Modelo A
 }
void loop() {
 digitalWrite(0, HIGH);   
 delay(1000);               
 digitalWrite(0, LOW);    
 delay(1000);               
}
El Digispark funciona igual al resto de productos Arduino, excepto durante la carga del programa:
No conectar su Digispark. Pulsar el botón de subida y en el cuadro inferior de estado le pedirá que conecte su Digispark, en ese momento se debe enchufar o desconectar y conectar nuevamente.
Verá el progreso de carga y luego se ejecutará inmediatamente su código en el Digispark.
Al conectarlo siempre espera 5 segundos antes de que el código se ejecute. Este retardo es la comprobación para determinar si usted está tratando de programarlo.
Módulo Attiny85 Digispark
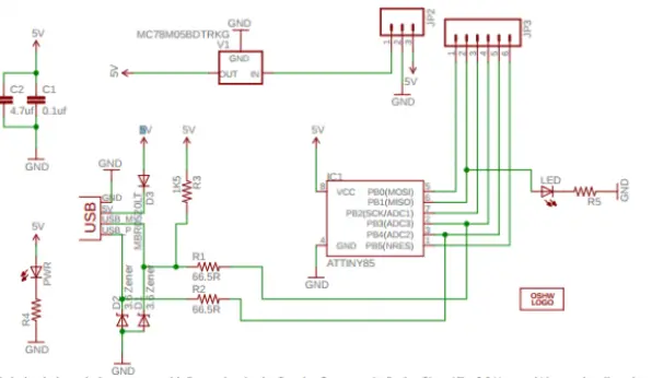
Todos los pines se pueden utilizar como E / S digitales
Pin 0 → I2C SDA, PWM (LED en modelo B)
Pin 1 → PWM (LED en modelo A)
Pin 2 → SCK I2C, analógico
Pin 3 → Analog In (también utilizado por USB + )
Pin 4 → PWM, analógico (también utilizado por USB- )
Pin 5 → Pin analógico
Regreso al contenido